食堂公开招标需要注意哪些问题
食堂承包经营服务项目采购人主要是学校、医院、厂矿企业,投标人主要是各类餐饮管理公司,这些食堂承包服务均通过招标采购的方式,选择合适的投标人来提供相应的服务。投标人想要中标,要注意一些什么问题呢?
多数食堂承包经营服务采购项目,都需要具备相应的资格条件,如果不具备这些条件,基本会被挡在门外,所有想要参与食堂承包类的项目,应该提前做好准备;如果你有潜在的客户对象,应该想办法拿到过去同类型的招标文件,看看都有哪些要求,在进行充分准备,才有可能中标的机会。
1.满足《中华人民共和国政府采购法》第二十二条规定;(可以点击细看一下22条应该用什么内容响应)
2.落实政府采购政策需满足的资格要求:无
3.本项目的特定资格要求:
①投标人应是具备法人资格的餐饮服务公司,且具备有效的食品经营许可证。
②投标人具有经营中学、职业学校或高校食堂的经验(同类业绩合同)。
③近三年无发生食品安全或其他较大责任食物事故(在信用中国等相关的网上查不到相关的污点);
④投标人须承诺本项目所有从业人员必须通过劳动部门指定医院的体检,持有合格有效的健康证。
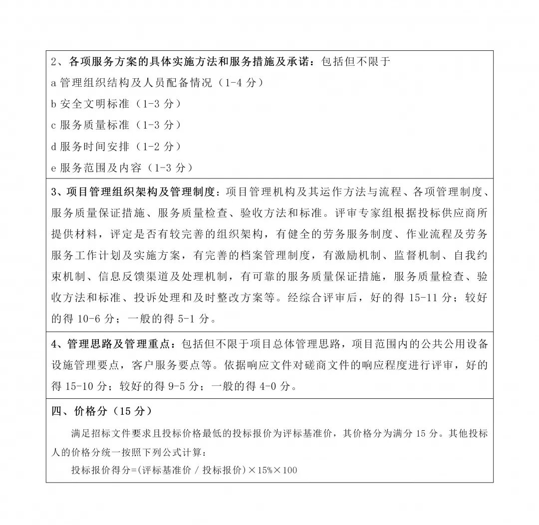
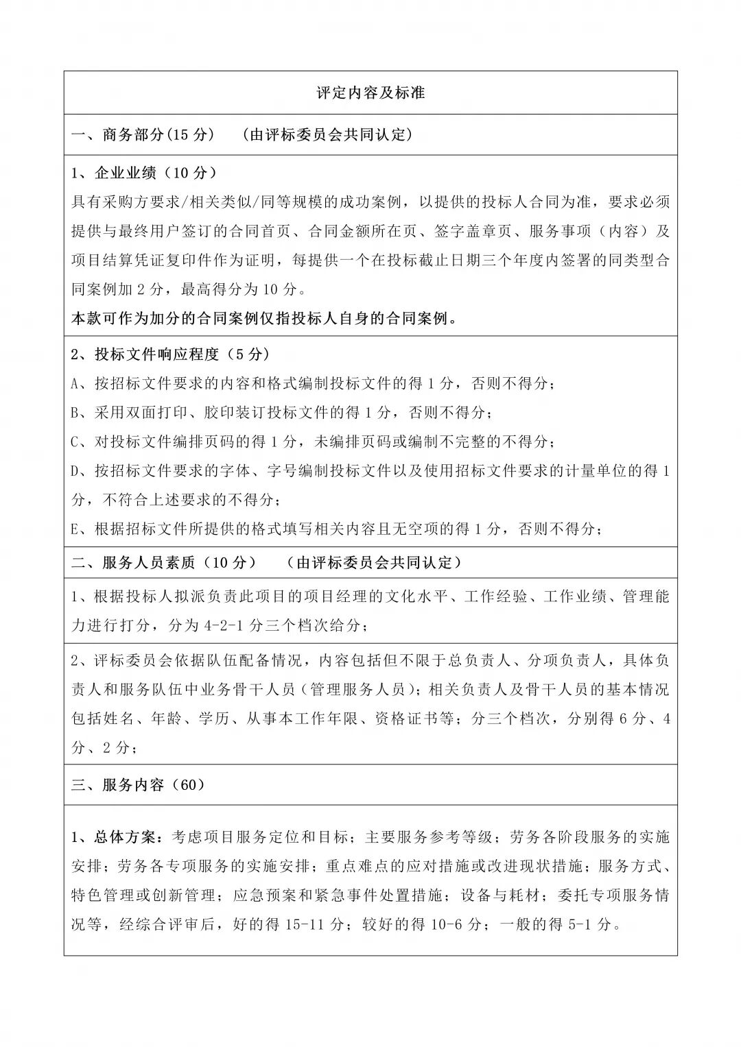
当投标人具备投标的资格,报名购买招标文件之后,首先应该关注评分标准,这里明确的告知投标人,评分的项目及具体要求、评分的分值;在理解这些具体的评分要求之后,应及时对照梳理需要的资料,哪些有?哪些没有?没有的资料应该怎么准备、需要多长时间?都改尽快的搞明白。
想得到理想的分数,就必须的有,至于到底怎么有,一千个投标人有一千个办法,这里就就不说了。我们在这里先分享一个食堂承包采购项目的评分表,供大家参考,基本上从这张表中分值的多少,就能判断采购项目关注的重点是什么。
当然评分表里的每一份都很值钱,没有一分是多余的,很可能你比第2名多1分,中标人就是你了!
我们习惯于把参加的每次投标,都当做是一次赶考,只不过这是开卷考试,他给了投标人足够的自由发挥的空间,最终能不能得到理想的分数,就看标书怎么表现了,所以通透的投标人不会在这份答卷上马虎,都会下足功夫,争取拿到每一分。
因为都清楚,想要中标,你在标书中付出努力不够,你会在标书以外的地方加倍付出;能量守恒定律在招投标行业也一样体现的淋漓尽致。
食堂承包经营服服务项目的标书的编写中服务方案极其重要,评标人不会到实地考察,只能通过图片文字的形式在标书中来展现,所以写的水平很重要;当然编写标书,不仅是写方案;还有整个标书编辑的逻辑性、对招标文件的理解程度、编辑排版的方法、责任心细心的程度等无不影响标书质量。
当然一份好的标书,不看内容只看目录就能管中窥豹,好不好就已经了然如胸,标书客几百个“食堂承包经营服务采购项目”投标文件的编写经验,或许能帮上准备投标的你。在此也放上我们编写过标书的目录,欢迎大家一起来交流。
上一篇 :餐饮行业投标的食品检验员怎么办理
下一篇:郑州城建物业项目经理怎么办理
